NCCN 2025.V5.0 | 乳腺癌的诊断与精准治疗
- boke
- 2026-03-11
- 10:39 上午
乳腺癌作为全球女性最常见恶性肿瘤、女性癌症死亡首要原因,也是居我国女性恶性肿瘤发病率第2位的癌种,威胁女性健康的“头号杀手”——乳腺癌始终是女性健康的核心挑战。最新数据显示,2022年全球乳腺癌新发病例达230万,死亡病例67万,占女性新发癌症的25%、癌症死亡的15.5%;预计到2050年,发病率将上升38%,死亡率上升68%。早发现,早诊断,早治疗,是提高乳腺癌患者生存率最重要环节,只要做到早期诊断,乳腺癌的治愈率可高达90%以上[1]。
乳腺癌风险因素[2]:
1
遗传因素
直系亲属(如母亲、姐妹、女儿)患有乳腺癌,个体患病风险显著增加。BRCA1/2基因突变是最常见的高外显率遗传风险因素,携带这些突变的发病风险是普通中国健康女性乳腺癌发病风险的10倍左右[3]。此外,PALB2、TP53、PTEN等基因突变也可能增加风险。
2
激素因素
雌激素和其代谢产物也具有潜在的致癌效应。其中,初潮年龄和绝经年龄都是重要的危险因素,因为它们与雌激素暴露的持续时间相关。妊娠相关因素,如初产年龄、怀孕次数、流产等,也在调节乳腺癌风险方面发挥了重要作用。母乳喂养已被证明是降低乳腺癌风险的因素之一。
3
生活方式
辐射暴露,肥胖和缺乏身体活动、吸烟、饮酒等风险因素,已被证实与乳腺癌风险增加有关。
一、乳腺癌的筛查与诊断
乳腺癌的诊断不是靠单一检查“一锤定音”,而是结合病史、体格检查、影像学检查、病理检查等多种手段。
1
初步筛查与体格检查
2
影像学检查
乳腺超声:是首选的筛查和初步诊断手段,清晰显示肿块的大小、形态、边界、内部回声,以及腋窝淋巴结的情况,判断肿块的良恶性倾向。
乳腺钼靶:对钙化灶特别敏感,能发现超声难以察觉的微小钙化,是早期乳腺癌筛查的重要手段。
乳腺MRI:清晰地显示肿瘤的范围、侵犯程度,以及是否存在多中心、多灶性病变,适合超声、钼靶检查结果不确定,或需要明确肿瘤分期的患者
3
病理检查
常用方法有两种:穿刺活检(通过细针或粗针穿刺肿块,获取少量组织样本)和手术切除活检(直接切除肿块进行病理分析)。
乳腺癌并非单一疾病,而是高度异质性的恶性肿瘤,临床通常基于ER、PR、HER2、Ki-67将乳腺癌进行分型,不同亚型的预后、治疗方案显著不同。
二、乳腺癌的治疗
乳腺癌的治疗并非“一刀切”,NCCN指南强调“个体化治疗”,根据肿瘤分期、病理类型、分子指标(ER/PR、HER2),以及患者的年龄、身体状况、生育需求,制定综合治疗方案,核心治疗手段包括手术、放疗、化疗、内分泌治疗、靶向治疗。
1
乳腺导管原位癌(DCIS)的治疗方案
术后治疗:
2
浸润性乳腺癌(IBC)治疗方案
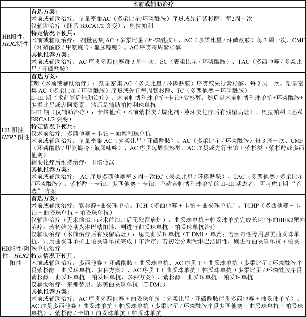
(1)早期浸润性乳腺癌(Ⅰ-Ⅱ期)
初始治疗:保乳手术+全乳放疗或乳房切除术(适用于不适合保乳的患者)。腋窝淋巴结分期采用前哨淋巴结活检(SLNB),若SLNB阴性,无需腋窝淋巴结清扫(避免淋巴水肿等并发症);若SLNB阳性,根据具体情况决定是否清扫。
辅助治疗:根据分子指标和复发风险分层,按需进行化疗、内分泌治疗、靶向治疗:
化疗:高危患者(如肿瘤较大、淋巴结阳性、Ki-67指数高)需辅助化疗,杀灭可能残留的癌细胞。
内分泌治疗:ER/PR阳性患者,术后需进行5-10年内分泌治疗。
靶向治疗:HER2阳性患者,需进行1年曲妥珠单抗±帕妥珠单抗靶向治疗,显著降低复发风险。
(2)局部晚期浸润性乳腺癌(Ⅲ期)
这类乳腺癌肿瘤较大或腋窝淋巴结广泛转移,直接手术难度大,推荐“新辅助治疗+手术+辅助治疗”的模式。
新辅助治疗:术前进行化疗±靶向治疗±内分泌治疗,目的是缩小肿瘤、降低分期。
手术治疗:新辅助治疗有效后,行保乳手术+全乳放疗或乳房切除术,联合腋窝淋巴结清扫。
辅助治疗:术后根据新辅助治疗效果,补充化疗、靶向治疗、内分泌治疗、放疗,巩固治疗效果。
(3)晚期浸润性乳腺癌(Ⅳ期)
3
特殊类型乳腺癌的治疗方案
(1)乳腺叶状肿瘤
诊断:出现可触及肿块、快速生长、体积>3cm,或超声提示纤维腺瘤体积/生长史异常时,需高度怀疑叶状肿瘤。
初步检查:病史与体格检查、超声;≥30岁患者加做乳腺钼靶;穿刺活检。
根据穿刺活检结果分层处理:
结果为不确定/可疑良性叶状肿瘤:进行切除活检,若病理为纤维腺瘤则观察;良性叶状肿瘤临床随访3年(无需放疗)。
结果为可疑交界性/恶性叶状肿瘤:进行广泛切除术(不做腋窝分期,可考虑放疗),术后临床随访3年。
结果为浸润性或原位癌:按NCCN非浸润性/浸润性乳腺癌指南处理。
(2)佩吉特病
检查:临床乳腺检查、诊断性双侧乳腺钼靶,必要时加做超声。
检查或影像学发现乳腺病变:乳腺病变进行核心穿刺活检+对 NAC( 乳头乳晕复合体 )进行全层皮肤活检。
乳腺及NAC活检均为阴性→临床随访,未愈合则再次活检
乳腺DCIS+NAC佩吉特病→按NCCN非浸润性乳腺癌(DCIS)指南处理
乳腺浸润性癌+NAC佩吉特病→按NCCN浸润性乳腺癌指南处理
乳腺无癌但NAC佩吉特病阳性→考虑乳腺MRI及组织取样,再选择手术方式:包含NAC的中央区段切除术+全乳放疗、全乳切除术±前哨淋巴结活检(SLNB)±乳房重建、包含NAC的中央区段切除术±SLNB(无放疗)
检查或影像学未发现乳腺病变:对受累NAC进行全层皮肤活检。
NAC活检佩吉特病阳性→按上述“乳腺无癌但NAC佩吉特病阳性”路径处理
NAC活检佩吉特病阴性→临床随访
(3)妊娠期乳腺癌
检查:胸部X线(腹部屏蔽)、腹部超声评估肝转移(必要时进行脊柱非增强MRI评估骨转移)
临床分期与决策
孕早期:讨论终止妊娠;若继续妊娠,行乳房切除术+腋窝分期,产后再行辅助化疗、放疗及内分泌治疗。
孕中期/孕晚期早期:可选择乳房切除术/保乳手术+腋窝分期,或术前化疗后再手术;辅助治疗均在产后进行。
孕晚期:进行乳房切除术/保乳手术+腋窝分期,产后再进行辅助化疗、放疗及内分泌治疗。
(4)炎症性乳腺癌
检查:血常规、全面代谢生化(含肝功能、碱性磷酸酶)、病理复核,明确ER/PR、HER2状态绝经前患者行生育咨询,高风险者行遗传咨询;影像学:双侧乳腺钼靶+必要时超声;胸部CT±增强;腹盆腔增强CT/MRI;骨扫描或FDG-PET/CT;可选乳腺MRI。
对术前治疗有反应:进行全乳切除术+I/II级腋窝淋巴结清扫胸壁放疗+全面区域淋巴结照射(RNI,包含未清扫腋窝的高危区域)可选择延迟乳房重建。
对术前治疗无反应:考虑追加全身化疗或术前放疗
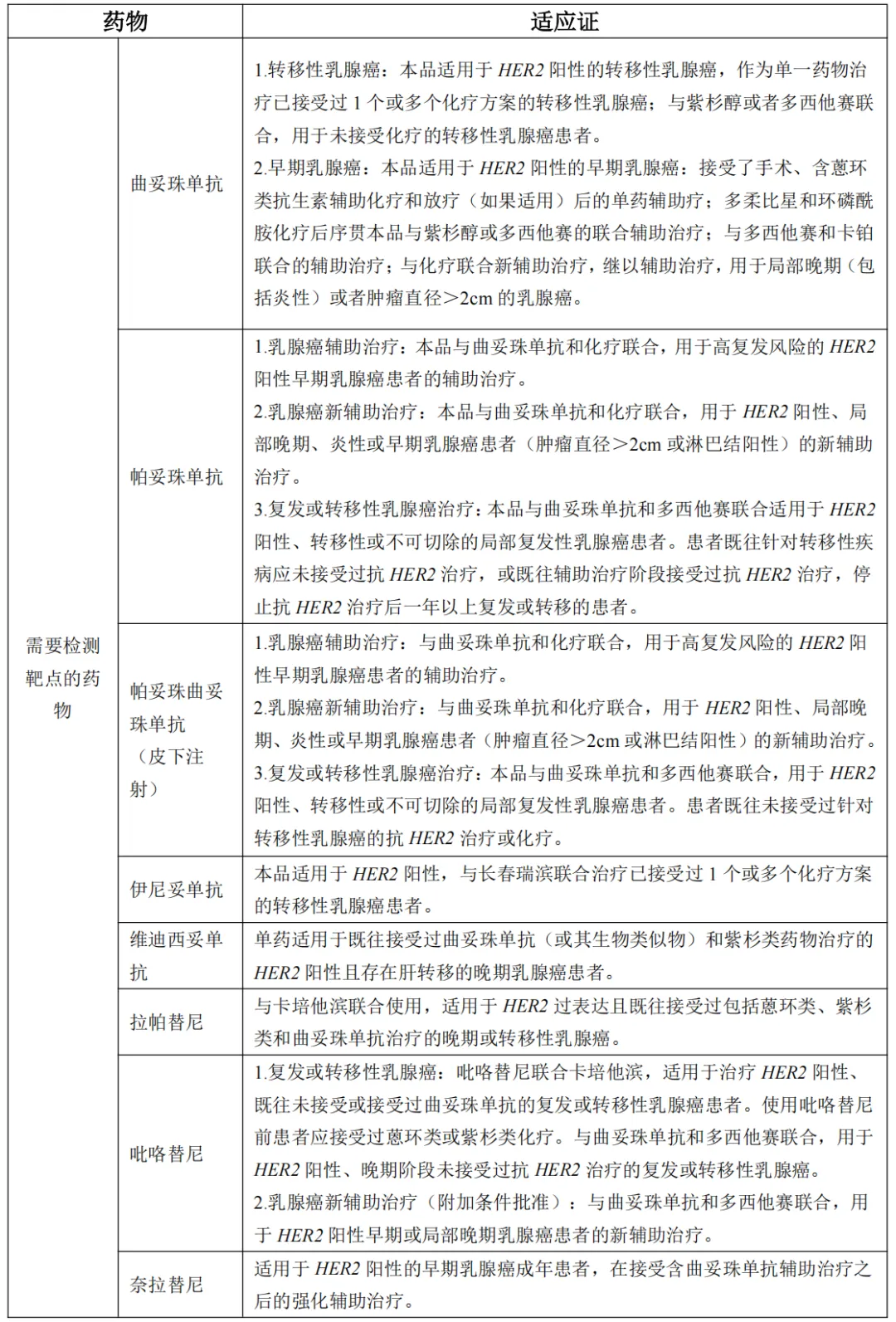
三、乳腺癌常用治疗药物
1
内分泌治疗药物
选择性雌激素受体调节剂(SERMs):他莫昔芬、托瑞米芬
芳香化酶抑制剂(AIs):来曲唑、阿那曲唑、依西美坦
雌激素受体下调剂(SERDs):氟维司群
卵巢功能抑制剂(OFS):戈舍瑞林、亮丙瑞林
2
靶向治疗药物
HER2靶向治疗:曲妥珠单抗、帕妥珠单抗、T-DM1、拉帕替尼
PI3K/AKT/mTOR抑制剂:阿培利司、伊那利塞、卡匹色替、依维莫司
CDK4/6抑制剂:哌柏西利、阿贝西利
PARP抑制剂:奥拉帕利、他拉唑帕利
NTRK融合:拉罗替尼、恩曲替尼、瑞普替尼
RET融合:塞普替尼
3
化疗药物
紫杉类:紫杉醇、多西他赛等
蒽环类:多柔比星、表柔比星等
其他:环磷酰胺、卡培他滨、吉西他滨等
4
免疫治疗药物
帕博利珠单抗、特瑞普利单抗、多塔利单抗
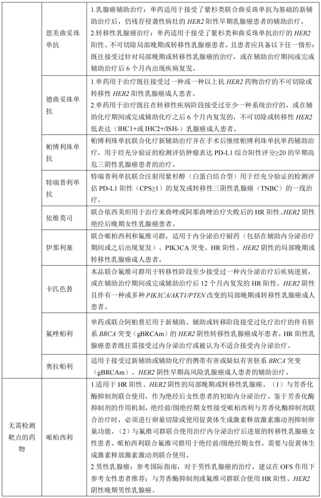
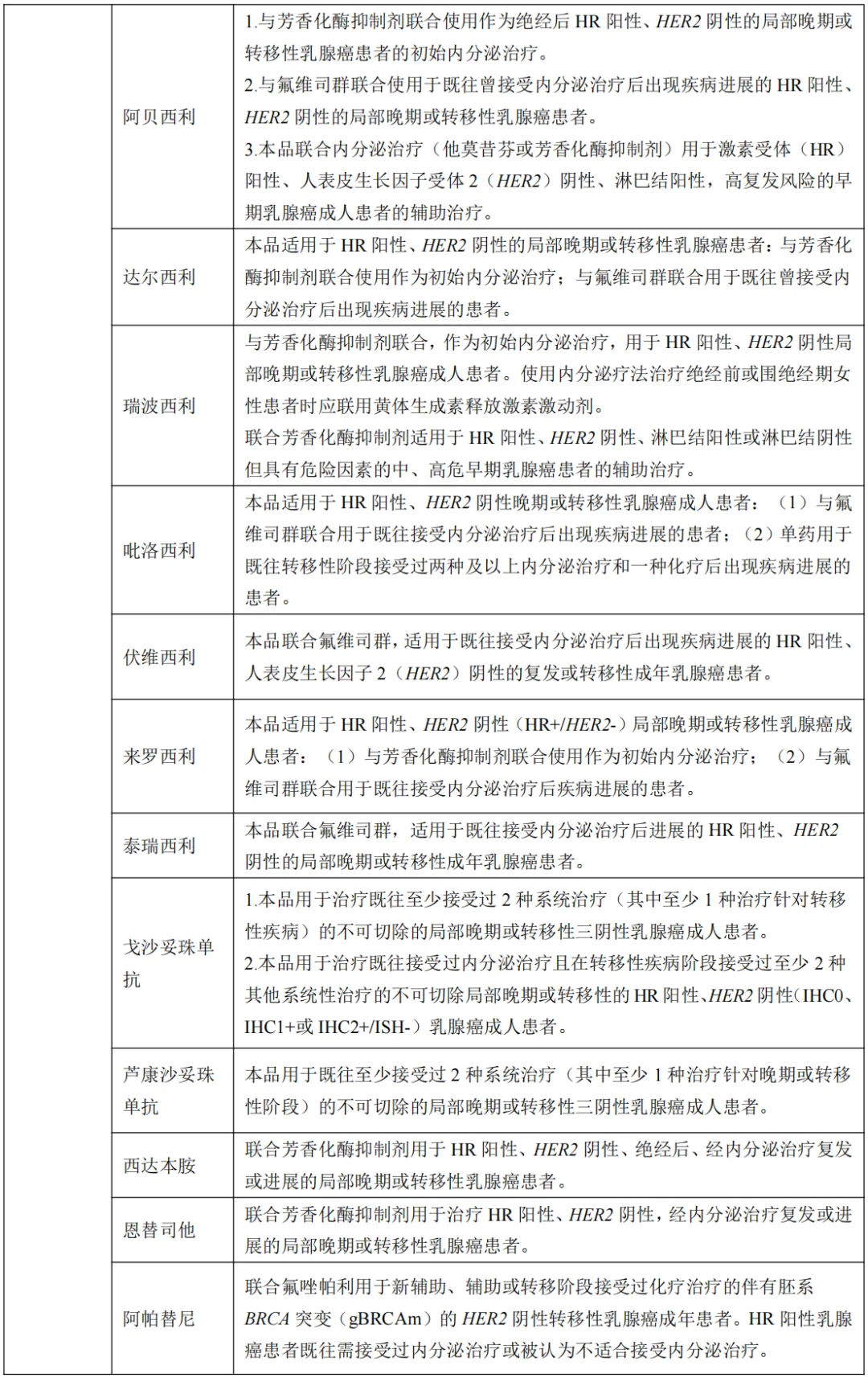
部分乳腺癌治疗药物及适应证[4]
四、乳腺癌基因检测
目前,乳腺癌的诊断已经从传统形态学结合IHC方法向联合分子病理学特征的综合诊断模式转变。伴随HER-2、BRCA1/2、PIK3CA等乳腺癌驱动基因的不断发现及靶向药物的持续开发,越来越多的患者能够从这些针对特定分子靶点的药物中获益,进而促使临床实践对分子检测的需求日益增加[5]。
伯科生物在国内已经建设了全流程国产化的高通量核酸合成与应用技术转化中心,建立了GMP厂房和ISO9001、ISO13485质量体系。已经为国内外数百家知名医院、科学研究机构、临床检验所开发了上千款Gene Panel(液相基因芯片),并配套完整的检测试剂,各项性能参数均与国际竞品相当或优于(详见附表1),在基因组、转录组、甲基化组及病原体的检测应用方向均有成熟的产品管线。
附表1: 产品简介
TargetCap® WES Onco Panel
在肿瘤临床研究与转化的检测应用中,WES(全外显子组测序)通过捕获和测序基因组中所有蛋白质编码区域(约占总基因组的1-2%),高效识别肿瘤样本中的体细胞突变、拷贝数变异及关键驱动基因。它与正常对照样本比较,能够精准筛选出与肿瘤发生、进展及耐药性相关的功能性变异,为揭示不同癌种的基因突变谱、发现潜在治疗靶点以及评估遗传易感性提供核心数据支撑。因此,WES是肿瘤基因组学研究和临床转化应用中的基础工具。
伯科设计的TargetCap® WES Onco Panel目标区域和捕获区域大小分别约为40 Mb和50M+,覆盖基因数量超20000个,其中数百个肿瘤重要相关基因编码区进一步得到覆盖增强,还包含34个融合基因的非编码区(融合基因),能够准确检出SNV、InDel等多种突变类型,实现肿瘤基因组变异的全面解析。
性能表现
采用肿瘤gDNA和血液gDNA样本,使用伯科TargetCap® WES Onco Panel进行杂交捕获,在捕获性能方面,伯科TargetCap® WES Onco Panel表现优异,整体Panel测序深度为500x时,肿瘤相关基因测序深度达到778x,0.2 × Mean占比均在99%左右,Fold 80为1.5-1.6之间。
整体区域QC
Onco区域QC
肿瘤液相基因芯片
伯科设计的TargetCap® OncoGene Plus Research Panel基于美国食品药品监督管理局(FDA)批准的用于肿瘤基因检测的FoundationOne CDxTM与MSK-IMPACTTM,其覆盖702个肿瘤相关基因编码区和34个基因的非编码区(融合基因),含有6个MSI和53个化药相关位点,探针覆盖2.32Mb区间。这些区域涵盖更多基因,检测范围更泛,涉及肿瘤高频突变、肿瘤易感、药物靶向、药物耐受等多种类型基因。
性能表现
竞品评测
采用gDNA/cfDNA/FFPE/泛肿瘤800gDNA标准品文库,分别使用伯科商品化肿瘤大Panel-OncoGene Plus Research Panel与竞品肿瘤大Panel进行性能比较(二者大小相近),在捕获特异性上(On-Target)和覆盖均一性(0.2XMean)上,伯科均优于竞品。
对于gDNA标准品,竞品测序35.9Gb,伯科测序19.6Gb,虽然伯科测序数据少,深度低,但二者的突变频率检出无明显差异,伯科对EGFR的19号外显子缺失变异的检出优于竞品。
不同样本类型表现
对不同质量的gDNA样本 (WBC/FFPE, >150例),TargetCap® OncoGene Plus Research Panel表现稳定。
杂交与清洗试剂盒v2 简介
试剂盒概述
伯科杂交与清洗试剂盒v2 (TargetCap® Hybridization and Wash Kit v2,下文简称Hyb&Wash Kit v2)简化了试剂组分和操作流程,同时仍保持优异的捕获性能。Hyb&Wash Kit v2包含4种缓冲液组分,仅需3步清洗,操作流程更加便捷。
性能表现介绍
Ⅰ. 基本QC表现
使用NA12878和NA24694 gDNA标准品,采用三款不同大小的Gene Panel (650Kb、2.3Mb和42Mb) 对Hyb&Wash Kit v2 和 v1 进行比较测试。
结果显示,在不同大小的Gene Panel中,对于杂交与清洗试剂盒的关键参数-中靶率和均一性,v2与v1试剂盒表现相当,v2试剂盒表现更好的均一性(0.2X_MD、0.5X_MD和Fold80)。
Clean_ratio、Map_ratio等基本参数两款试剂盒表现一致,由于v2试剂盒对低GC目标区域覆盖更佳,其GC_rate率略低于v1。
Ⅱ. 低频变异检测
使用肿瘤 SNV gDNA 标准品Ⅱ (GW-OGTM006) 对Hyb&Wash Kit v2的低频变异检测性能进行验证。GW-OGTM006 DNA标准品包含 EGFR、KRAS、NRAS、BRAF、PIK3CA、FGFR3、Her2、MET 等多个常见伴随诊断基因及位点,包含点突变、插入和缺失等多种变异类型。
采用300 Kb Gene Panel对该标准品进行捕获,捕获数据显示,v1与v2试剂盒的基本捕获性能表现相当,v2的中靶率与均一性略优于v1。同时,v1与v2试剂盒均能对12个已知变异准确检出。
参考文献:
1.Lei H, Fu J, Gu W, et al. Breast Cancer: Molecular Pathogenesis, Targeted Therapy, Screening, and Prevention[J]. MedComm, 2026, 7(1): e70560.
2.Xiong X, Zheng L W, Ding Y, et al. Breast cancer: pathogenesis and treatments[J]. Signal transduction and targeted therapy, 2025, 10(1): 49.
3.中国家族遗传性肿瘤临床诊疗专家共识(2021年版)—家族遗传性乳腺癌.
4.新型抗肿瘤药物临床应用指导原则(2025年版),国家卫生健康委.
5.乳腺癌分子病理检测临床实践指南(2025版),中国肿瘤杂志.
6.NCCN Clinical Practice Guidelines in Breast Cancer (2025 Version 5).