NCCN 2025.V3.0 | B细胞淋巴瘤的诊断与精准治疗
- boke
- 2026-04-07
- 10:44 上午
一、B细胞淋巴瘤概述
B细胞淋巴瘤是一类起源于B淋巴细胞的恶性肿瘤,因基因突变或异常增殖导致细胞失控生长,形成肿瘤。B细胞淋巴瘤分为多种亚型,包括弥漫大B细胞淋巴瘤(DLBCL,最常见且侵袭性强)、滤泡性淋巴瘤(FL,生长缓慢)、套细胞淋巴瘤(MCL)、边缘区淋巴瘤(MZL)等,不同亚型在生物学行为、治疗反应和预后上存在差异。
二、B细胞淋巴瘤诊断
诊断是治疗的前提,核心原则是“明确病理+全面评估”,避免漏诊、误诊。
1.病理活检。首选切除或切取活检,用于淋巴瘤的明确诊断和组织学分级。细针穿刺(FNA)通常不足以作为初始诊断的依据,优先选择切除活检或切开活检;如果淋巴结不易获取,可结合核心针穿刺+细针穿刺,并配合免疫组化、流式细胞术等辅助手段,才能明确诊断。
2.免疫分型与基因检测。确诊为B细胞淋巴癌后,还需通过免疫分型和基因检测,进一步明确肿瘤的亚型。主要方法包括:
(1)免疫分型:通过检测细胞表面的标志物(比如CD20、CD10、CD5等),确认肿瘤细胞的来源和类型。
(2)基因检测:重点检测是否存在特定基因突变或染色体异常。(具体需要检测的标志物见下文)
3.分期检查。诊断后,还需要通过一系列检查,明确肿瘤的侵犯范围,这是判断治疗强度和预后的重要依据。常用的检查包括:
(1)影像学检查:PET/CT(首选)、胸部/腹部/盆腔CT,用于查看肿瘤是否侵犯淋巴结、内脏(肝、脾、肺等);
(2)血液检查:血常规、乳酸脱氢酶(LDH)、肝肾功能等,评估身体状况和肿瘤活性;
(3)骨髓穿刺+活检:判断骨髓是否被肿瘤侵犯(尤其是滤泡性淋巴瘤、边缘区淋巴瘤等亚型,容易累及骨髓);
(4)其他检查:根据病变部位,可能需要做内镜(比如胃镜排查胃边缘区淋巴瘤)、腰椎穿刺(排查中枢神经系统受累)等。
三、骨癌相关分子检测
B细胞淋巴癌的治疗,核心是“个体化治疗”,但整体治疗思路可以分为“局部治疗”和“全身治疗”两大类,常联合使用。
局部治疗方式:放疗(ISRT,受累部位放疗)。
全身治疗:靶向治疗、放疗、免疫治疗(具体治疗方案见下文)。
滤泡性淋巴瘤
1
病理诊断
必检项目:充分的免疫表型用于确立诊断
免疫组化(IHC):CD20、CD3、CD5、CD10、BCL2、BCL6、CD21或CD23
外周血和/或活检标本流式细胞术:κ/λ轻链、CD19、CD20、CD5、CD23、CD10
特定情况下有用的检查:
分子分析检测:检测免疫球蛋白(Ig)基因重排、BCL2基因重排
核型分析或荧光原位杂交(FISH):检测t(14;18)易位、BCL6重排、1p36缺失、IRF4/MUM1重排
IHC:Ki-67(评估增殖指数)、IRF4/MUM1、Cyclin D1(排除套细胞淋巴瘤)
NGS检测:CREBBP、EZH2、MAP2K1、TNFRSF14、STAT6基因突变
2
治疗
Ⅰ期或连续性Ⅱ期:ISRT(首选)、ISRT+抗CD20单克隆抗体(mAb)±化疗。
不连续Ⅱ期:抗CD 20 mAb ±化疗± ISRT用于局部缓解、观察监测。
Ⅲ或Ⅳ期:按照GELF标准进行评估。
若评估结果无指证,观察监测;若评估结果有指证,参考建议的治疗方案(见下表滤泡性淋巴瘤推荐治疗方案)。
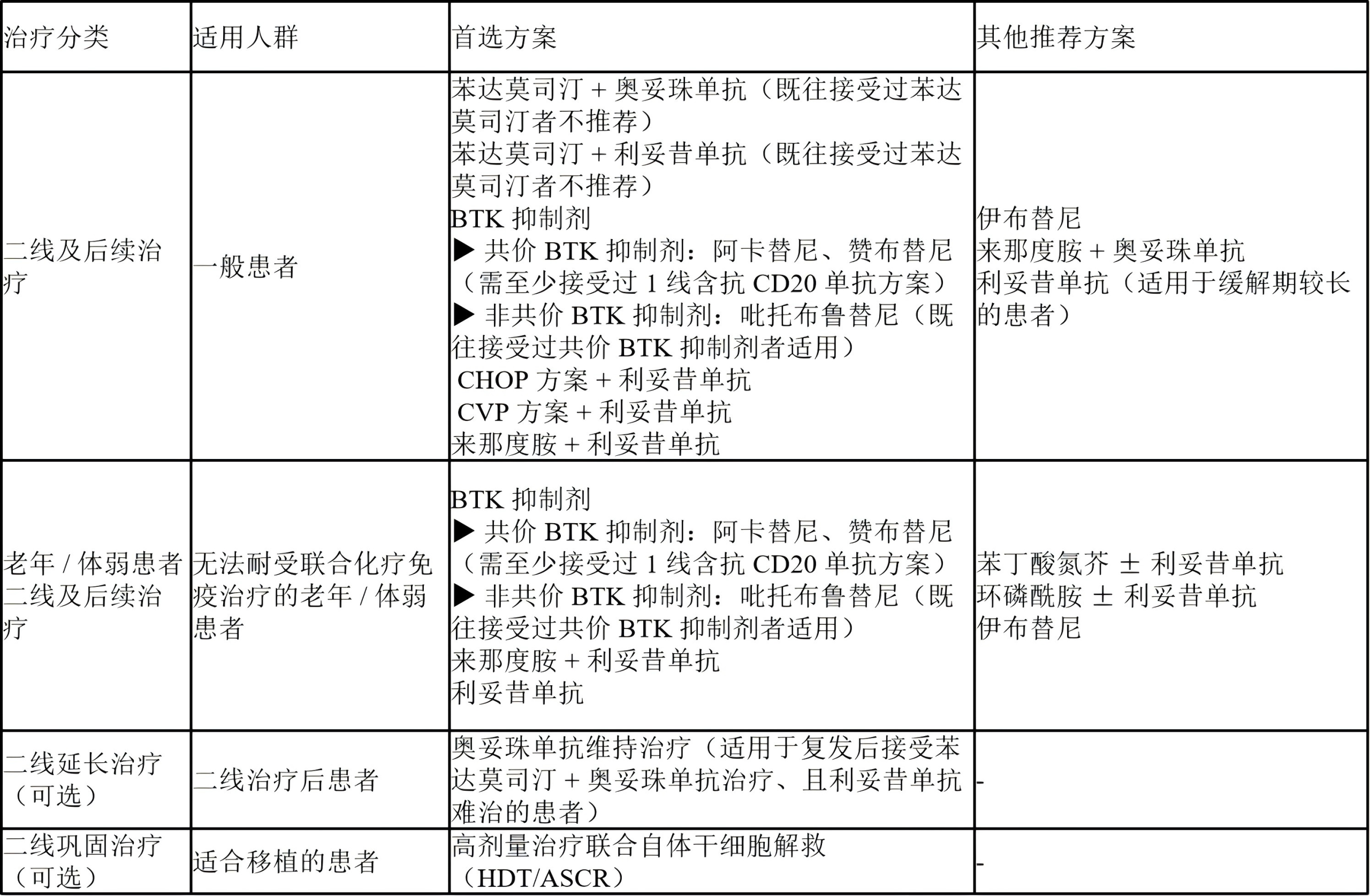
滤泡性淋巴瘤推荐治疗方案:
滤泡性淋巴瘤
胃结外边缘区淋巴瘤
1
诊断检测
必检项目:充分的免疫表型用于确立诊断
IHC:CD20、CD3、CD5、CD10、BCL2、BCL6、CD21或CD23、κ/λ轻链、Cyclin D1
外周血和/或活检标本流式细胞术:κ/λ轻链、CD19、CD20、CD5、CD23、CD10
进行幽门螺杆菌染色,若结果为阳性,需通过FISH检测MALT1基因重排。
特定情况下有用的检查:
分子分析检测:Ig基因重排、MYD88基因突变状态(鉴别华氏巨球蛋白血症与MZL)
核型分析或FISH:检测t (1;14)、t (3;14)、t (11;14)、t (14;18)。
2
治疗
早期(I/II₁期)初始治疗:
Hp 阳性,t (11;18) 阴性 / 未知:标准抗幽门螺杆菌抗生素治疗
Hp 阳性,t (11;18) 阳性:标准抗幽门螺杆菌抗生素治疗 + ISRT(首选)
Hp 阴性:ISRT(首选);利妥昔单抗(ISRT 禁忌者)
进展期(II₂/IIE/IV 期)治疗:评价治疗适应症。
若评估结果无指证,观察监测;若评估结果有指证,参考建议的治疗方案(见下表边缘区淋巴瘤治疗方案)。
非胃部位结外MZL(非皮肤)
1
诊断检测
必检项目:充分的免疫表型用于确立诊断
IHC:CD20、CD3、CD5、CD10、BCL2、CD21或CD23、κ/λ轻链、Cyclin D1(可选)
外周血和/或活检标本流式细胞术:κ/λ轻链、CD19、CD20、CD5、CD23、CD10
特定情况下有用的检查:
分子分析检测:Ig基因重排、MYD88基因突变状态(鉴别华氏巨球蛋白血症与MZL、MALT1基因重排(FISH检测)
核型分析或FISH:检测t (11;18)、t (11;14)、t (3;14)、t (14;18)
2
治疗
IE期或连续IIE期:ISRT(首选)、手术(特定部位:肺、乳腺、甲状腺、结肠/小肠)、
利妥昔单抗、监测。
IV期:ISRT、主动监测、或按晚期结外边缘区淋巴瘤方案治疗 。
非胃部位EMZL伴大细胞转化:按照弥漫性大B细胞淋巴瘤方案治疗。
初始治疗后,出现复发:
局部复发:ISRT或按晚期结外边缘区淋巴瘤方案治疗。
全身复发:评价治疗适应症:若评估结果无指证,观察监测;若评估结果有指证,参考建议的治疗方案(见下表边缘区淋巴瘤治疗方案)。
淋巴结边缘区淋巴瘤
1
诊断检测
必检项目:充分的免疫表型用于确立诊断
IHC:CD20、CD3、CD5、CD10、BCL2、CD21或CD23、κ/λ轻链、Cyclin D1(可选)
外周血和/或活检标本流式细胞术:κ/λ轻链、CD19、CD20、CD5、CD23、CD10
特定情况下有用的检查:
分子分析检测:Ig基因重排、MYD88基因突变状态(鉴别华氏巨球蛋白血症与MZL)、CXCR4 突变状态(辅助鉴别WM与MZL)、MALT1基因重排(FISH检测)
核型分析或FISH:检测t (11;18)、t (1;14)、del (13q)、del (7q)、t (14;18)。
2
治疗
Ⅰ期或连续性Ⅱ期:ISRT(首选)、ISRT+抗CD20单克隆抗体(mAb)±化疗。
不连续Ⅱ期:抗CD 20 mAb ±化疗± ISRT用于局部缓解、观察监测。
Ⅲ或Ⅳ期:评估治疗适应症。
若评估结果无指证,观察监测;若评估结果有指证,进行临床实验、姑息性放疗或参考建议的治疗方案(见下表边缘区淋巴瘤推荐治疗方案)。
脾边缘区淋巴瘤
1
诊断检测
必检项目:充分的免疫表型用于确立诊断
IHC:CD20、CD3、CD5、CD10、BCL2、CD21或CD23、κ/λ轻链、Cyclin D1、IgD、CD43、annexin A1
外周血和/或活检标本流式细胞术:κ/λ轻链、CD19、CD20、CD5、CD23、CD10、CD43、CD103
特定情况下有用的检查:
分子分析检测:Ig基因重排、MYD88基因突变状态(鉴别华氏巨球蛋白血症与MZL)、BRAF突变状态(鉴别MZL与HCL)、MALT1基因重排(FISH检测)、NOTCH2和KLF2突变(区分SMZL与其他B细胞淋巴瘤亚型)
核型分析或FISH:慢性淋巴细胞白血病(CLL)相关panel;t (11;18)、t (11;14)、del (7q)、t (14;18)
。
2
治疗
根据临床表现,分层进行治疗:
(1)无症状、无进行性血细胞减少、无脾大:直接进入随访。
(2)脾大且丙型肝炎阳性:评估丙肝治疗禁忌。
无丙肝治疗禁忌:启动规范丙肝抗病毒治疗;若治疗后达到完全缓解(CR)/ 部分缓解(PR),进行随访;若治疗无效(NR),则进入后续淋巴瘤治疗(见下表边缘区淋巴瘤推荐治疗方案)。
有丙肝治疗禁忌:直接进入淋巴瘤治疗流程。
(3)脾大且丙型肝炎阴性:
存在血细胞减少、临床症状:启动淋巴瘤针对性治疗。
无任何症状:主动监测。
边缘区淋巴瘤推荐治疗方案:
套细胞淋巴瘤
1
诊断检测
必检项目:充分的免疫表型用于确立诊断
IHC:CD20、CD3、CD5、CD10、BCL2、CD21、CD23、Cyclin D1、BCL6、SOX11、Ki-67
外周血和/或活检标本流式细胞术:κ/λ轻链、CD23、CD5、CD19、CD10、CD20、CD200
测序:TP53突变
特定情况下有用的检查:
IHC:LEF1(区分MCL与变异型CLL)、SOX11
核型分析或FISH:t (11;14);CCND2/CCND3 重排
测序:IGHV突变检测
2
治疗
套细胞淋巴瘤推荐治疗方案:
弥漫性大B细胞淋巴瘤
1
诊断检测
必检项目:充分的免疫表型用于确立诊断
IHC:CD3、CD20、CD10、CD21、BCL2、BCL6、IRF4/MUM1、MYC
外周血和/或活检标本流式细胞术:κ/λ轻链、CD19、CD20、CD5、CD3、CD10、CD45
核型分析或FISH:MYC重排;若MYC阳性,需进行FISH检测BCL2和BCL6重排
特定情况下有用的检查:
IHC:cyclin D1、κ/λ轻链、CD5、CD30、CD45、CD138、ALK、HHV8、SOX11、Ki-67
EB 病毒编码 RNA 原位杂交(EBER-ISH)
核型分析或FISH:IRF4/MUM1重排
NGS:需检测基因见下表
2
治疗
弥漫性大B细胞淋巴瘤推荐治疗方案:
伯基特淋巴瘤
1
诊断检测
必检项目:充分的免疫表型用于确立诊断
IHC:CD45、CD20、CD3、CD5、CD10、Ki-67、BCL2、BCL6、TdT
外周血和/或活检标本流式细胞术:κ/λ轻链、CD45、CD20、CD3、CD5、CD19、CD10、TdT
核型分析或FISH:检测t (8;14)或其变体;MYC、BCL2、BCL6重排
特定情况下有用的检查:
EBER-ISH
染色体微阵列分析:当形态学类似BL,但MYC及其易位伙伴(IGH/IGL/IGK)FISH均为阴性时,需检测11q畸变
2
治疗
伯基特淋巴瘤推荐治疗方案:
HIV相关B细胞淋巴瘤
1
诊断检测
必检项目:充分的免疫表型用于确立诊断和亚型分类
IHC:CD45、CD20、CD3、CD10、BCL2、BCL6、Ki-67、CD138、κ/λ 轻链、HHV8 LANA(潜伏相关核抗原)、CD30
外周血和/或活检标本流式细胞术:κ/λ轻链、CD45、CD3、CD5、CD19、CD10、CD20
核型分析或FISH:MYC重排;若MYC阳性,需进行FISH检测BCL2和BCL6重排
EBER-ISH
2
治疗
HIV相关B细胞淋巴瘤推荐治疗方案:
淋巴母细胞淋巴瘤
1
诊断检测
必检项目:充分的免疫表型用于确立诊断
IHC:CD45、CD19、CD20、CD79a、CD3、CD2、CD5、CD7、TdT、CD1a、CD10、cyclin D1、髓过氧化物酶(MPO)、溶菌酶、CD34、CD4、CD8
外周血和/或活检标本流式细胞术:CD45、CD3、CD5、CD4、CD7、CD8、CD19、CD20、CD10、TdT、CD13、CD33、CD34、CD1a、胞质 CD3、CD22、MPO
核型分析或FISH:MYC重排、t(9;22)、t(8;14)及其变异型;用PCR检测BCR::ABL1融合基因
特定情况下有用的检查:
IHC:CD22、CD4、CD8、cyclin D1
分子分析:Ig基因重排
2
治疗
参照NCCN急性淋巴细胞白血病指南。
移植后血管增生性疾病
1
诊断检测
必检项目:充分的免疫表型用于确立诊断
IHC:CD3(T细胞标志)、B 细胞标志(CD20、CD79a、PAX5)、κ/λ轻链
EBER-ISH:EB病毒检测
分子分析:Ig基因重排
根据形态学和初始表型进行的其他免疫表型分析:
经典霍奇金淋巴瘤(cHL):CD15、CD30、CD45、PAX5
DLBCL/伯基特淋巴瘤(BL):CD10、BCL6、MUM1/IRF4、MYC、TdT、Ki-67、BCL2
浆细胞/浆母细胞肿瘤:CD138、MUM1/IRF4、ALK、HHV8
T细胞淋巴瘤:CD2、CD5、CD7、CD4、CD8、ALK、TIA-1、颗粒酶B
EBV潜伏状态评估:EBV-LMP1、EBV-EBNA2
活检标本的流式细胞术,包括B和T细胞克隆性评估
FISH:MYC、BCL 2 或BCL 6重排
2
治疗
伯科生物在国内已经建设了全流程国产化的高通量核酸合成与应用技术转化中心,建立了GMP厂房和ISO9001、ISO13485质量体系。已经为国内外数百家知名医院、科学研究机构、临床检验所开发了上千款Gene Panel(液相基因芯片),并配套完整的检测试剂,各项性能参数均与国际竞品相当或优于(详见附表1),在基因组、转录组、甲基化组及病原体的检测应用方向均有成熟的产品管线。
附表1: 产品简介
TargetCap® WES Onco Panel
在肿瘤临床研究与转化的检测应用中,WES(全外显子组测序)通过捕获和测序基因组中所有蛋白质编码区域(约占总基因组的1-2%),高效识别肿瘤样本中的体细胞突变、拷贝数变异及关键驱动基因。它与正常对照样本比较,能够精准筛选出与肿瘤发生、进展及耐药性相关的功能性变异,为揭示不同癌种的基因突变谱、发现潜在治疗靶点以及评估遗传易感性提供核心数据支撑。因此,WES是肿瘤基因组学研究和临床转化应用中的基础工具。
伯科设计的TargetCap® WES Onco Panel目标区域和捕获区域大小分别约为40 Mb和50M+,覆盖基因数量超20000个,其中数百个肿瘤重要相关基因编码区进一步得到覆盖增强,还包含34个融合基因的非编码区(融合基因),能够准确检出SNV、InDel等多种突变类型,实现肿瘤基因组变异的全面解析。
性能表现
采用肿瘤gDNA和血液gDNA样本,使用伯科TargetCap® WES Onco Panel进行杂交捕获,在捕获性能方面,伯科TargetCap® WES Onco Panel表现优异,整体Panel测序深度为500x时,肿瘤相关基因测序深度达到778x,0.2 × Mean占比均在99%左右,Fold 80为1.5-1.6之间。
整体区域QC
Onco区域QC
血液肿瘤液相基因芯片
TargetCap® Haematological Disease Research Panel是一款用于血液肿瘤研究分析的基型panel,覆盖407个血液病相关基因,探针覆盖约2Mb区间。探针浓度已知,可独立或进一步掺入其他探针使用。
数据表现
杂交与清洗试剂盒v2 简介
试剂盒概述
伯科杂交与清洗试剂盒v2 (TargetCap® Hybridization and Wash Kit v2,下文简称Hyb&Wash Kit v2)简化了试剂组分和操作流程,同时仍保持优异的捕获性能。Hyb&Wash Kit v2包含4种缓冲液组分,仅需3步清洗,操作流程更加便捷。
性能表现介绍
Ⅰ. 基本QC表现
使用NA12878和NA24694 gDNA标准品,采用三款不同大小的Gene Panel (650Kb、2.3Mb和42Mb) 对Hyb&Wash Kit v2 和 v1 进行比较测试。
结果显示,在不同大小的Gene Panel中,对于杂交与清洗试剂盒的关键参数-中靶率和均一性,v2与v1试剂盒表现相当,v2试剂盒表现更好的均一性(0.2X_MD、0.5X_MD和Fold80)。
Clean_ratio、Map_ratio等基本参数两款试剂盒表现一致,由于v2试剂盒对低GC目标区域覆盖更佳,其GC_rate率略低于v1。
Ⅱ. 低频变异检测
使用肿瘤 SNV gDNA 标准品Ⅱ (GW-OGTM006) 对Hyb&Wash Kit v2的低频变异检测性能进行验证。GW-OGTM006 DNA标准品包含 EGFR、KRAS、NRAS、BRAF、PIK3CA、FGFR3、Her2、MET 等多个常见伴随诊断基因及位点,包含点突变、插入和缺失等多种变异类型。
采用300 Kb Gene Panel对该标准品进行捕获,捕获数据显示,v1与v2试剂盒的基本捕获性能表现相当,v2的中靶率与均一性略优于v1。同时,v1与v2试剂盒均能对12个已知变异准确检出。
参考文献:
1.NCCN Clinical Practice Guidelines in B-Cell Lymphomas. (2026 Version 3).