B细胞淋巴瘤不同亚型的分子病理诊断与临床意义(二)

        B细胞淋巴瘤亚型众多,它们在形态学、免疫表型、遗传学改变及临床行为上各具特征,准确鉴别对于患者的治疗决策和预后评估至关重要。随着分子病理学技术的发展,免疫组织化学(IHC)、流式细胞术、荧光原位杂交(FISH)及二代测序(NGS)等手段已广泛用于淋巴瘤的诊断与分型。本文梳理了B细胞淋巴瘤的免疫标志物、特征性遗传学异常及其他辅助分子指标,并阐述各项检测项目的临床意义。

 

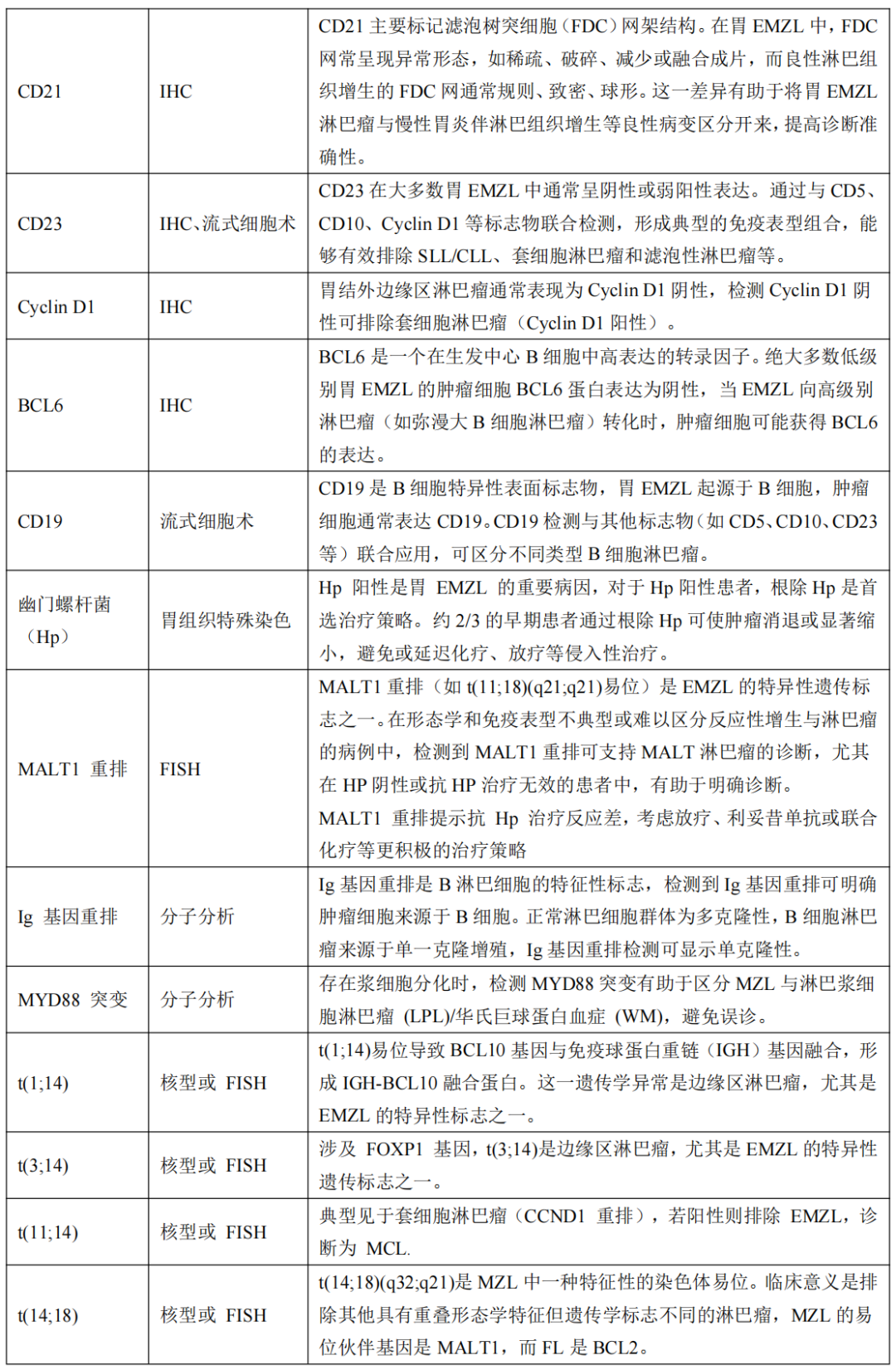
边缘区淋巴瘤

        边缘区淋巴瘤(MZL)是一类起源于淋巴滤泡组织边缘区 B 细胞的惰性淋巴瘤,占非霍奇金淋巴瘤的 5%~15%。MZL 兼具起病隐匿、临床表型多样、诊断疑难以及治疗选择多样的特点,诊断常需要依赖多种手段综合判断,是淋巴瘤诊治中较为困难的亚型。

        免疫表型特点:MZL 表达全 B 细胞标志物,如 CD19、CD20、PAX5 和 CD22;通常不表达 CD5、CD103;不表达Cyclin D1、SOX11、LEF1 和 Annexin A1;极少表达生发中心标志物(CD10、BCL6、HGAL 和 LMO2)。

1

胃结外边缘区淋巴瘤(胃EMZL)

        典型免疫表型:CD 10-、CD 5-、CD 20+、cyclin D1-,伴BCL 2-滤泡。

2

淋巴结边缘区淋巴瘤(NMZL)

        典型免疫表型:CD 10-、CD 5-、CD 20+、CD 23-/+、CD 43-/+、cyclin D1-,可有BCL 2-滤泡。

3

脾边缘区淋巴瘤(SMZL)

        典型免疫表型:CD 10-、CD 5-、CD 20+、CD 23-/+、CD 43-/+和cyclin D1-,BCL 2-滤泡、annexin A1和CD 103-(区别于HCL),同时表达IgM和IgD。

 

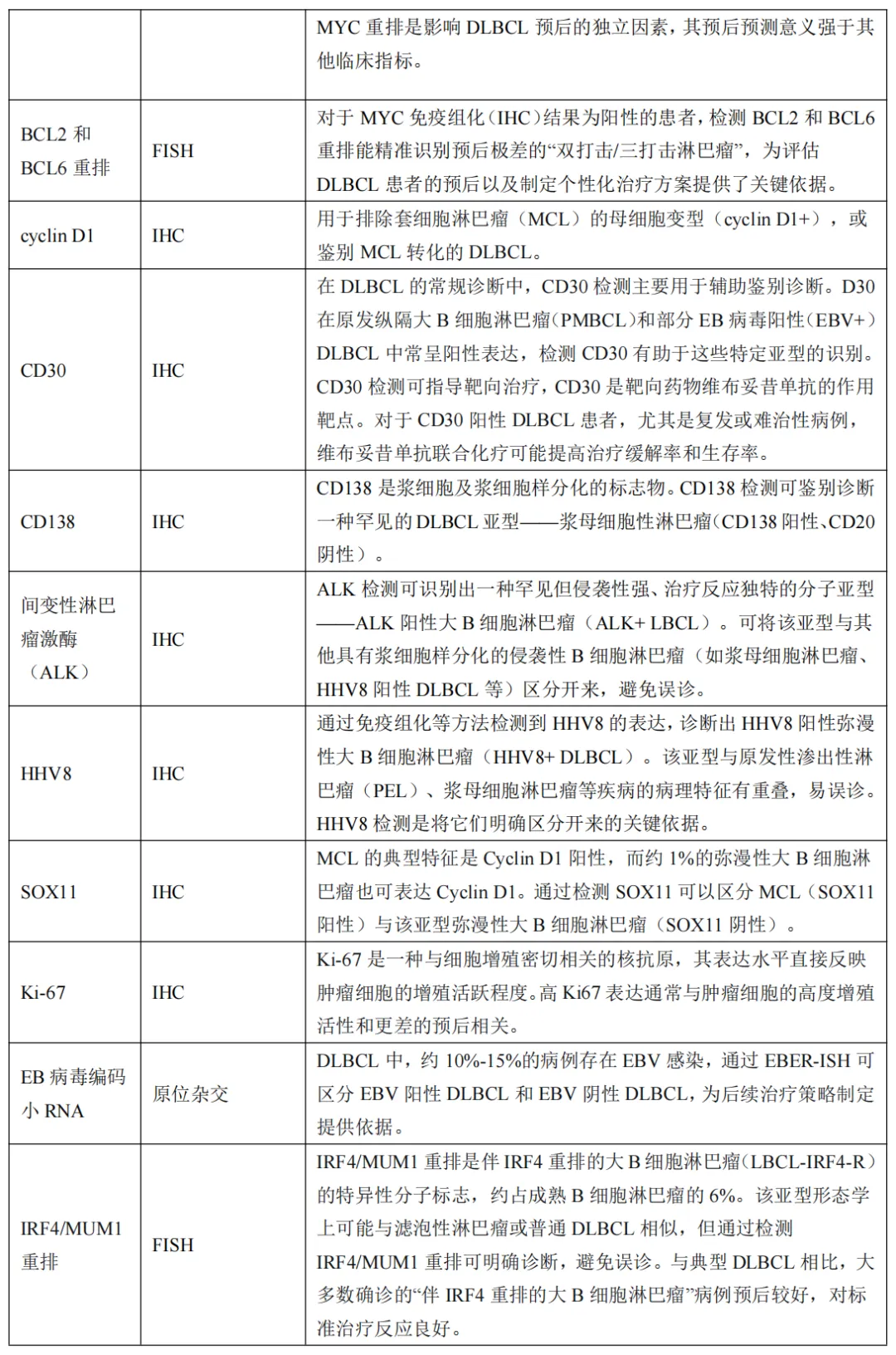
弥漫性大B细胞淋巴瘤

        弥漫性大 B 细胞淋巴瘤(diffuse large B cell lymphoma,DLBCL)是一种来源于成熟 B 细胞的侵袭性肿瘤,是最常见的非霍奇金淋巴瘤类型,约占全部非霍奇金淋巴瘤的 25%~50%。

        免疫组化:生发中心 B 细胞来源(GCB)、非生发中心 B 细胞来源(non GCB)鉴定,如 CD10、MUM-1 和 BCL-6;有助于危险度评估的分子,如 C-MYC、BCL-2、CD5、TP53、Ki-67 等;潜在治疗靶标,如 CD20、CD19、CD30 等以及有助于鉴别诊断的其他分子,如 CD23、CD138、SOX11、PAX5、κ/λ等。

        荧光原位杂交(FISH)检查:EB 病毒原位杂交检查;应该对所有 DLBCL 患者进行进行 MYC、BCL-2、BCL-6 重排的 FISH 检查、排除双/三重打击淋巴瘤,出于医疗资源节约的目的,临床针对 MYC 表达≥40%的患者完善双/三重打击淋巴瘤排查。

        典型免疫表型:CD 20+、CD 45+、CD 3-;其他标志物用于亚分类。

NCCN指南中提到需要NGS检测基因及临床意义:

        伯科生物在国内已经建设了全流程国产化的高通量核酸合成与应用技术转化中心,建立了GMP厂房和ISO9001、ISO13485质量体系。已经为国内外数百家知名医院、科学研究机构、临床检验所开发了上千款Gene Panel(液相基因芯片),并配套完整的检测试剂,各项性能参数均与国际竞品相当或优于(详见附表1),在基因组、转录组、甲基化组及病原体的检测应用方向均有成熟的产品管线。

附表1: 产品简介

TargetCap® WES Onco Panel

        在肿瘤临床研究与转化的检测应用中,WES(全外显子组测序)通过捕获和测序基因组中所有蛋白质编码区域(约占总基因组的1-2%),高效识别肿瘤样本中的体细胞突变、拷贝数变异及关键驱动基因。它与正常对照样本比较,能够精准筛选出与肿瘤发生、进展及耐药性相关的功能性变异,为揭示不同癌种的基因突变谱、发现潜在治疗靶点以及评估遗传易感性提供核心数据支撑。因此,WES是肿瘤基因组学研究和临床转化应用中的基础工具。

 

        伯科设计的TargetCap® WES Onco Panel目标区域和捕获区域大小分别约为40 Mb和50M+,覆盖基因数量超20000个,其中数百个肿瘤重要相关基因编码区进一步得到覆盖增强,还包含34个融合基因的非编码区(融合基因),能够准确检出SNV、InDel等多种突变类型,实现肿瘤基因组变异的全面解析。

性能表现

        采用肿瘤gDNA和血液gDNA样本,使用伯科TargetCap® WES Onco Panel进行杂交捕获,在捕获性能方面,伯科TargetCap® WES Onco Panel表现优异,整体Panel测序深度为500x时,肿瘤相关基因测序深度达到778x,0.2 × Mean占比均在99%左右,Fold 80为1.5-1.6之间。

  • 整体区域QC

  • Onco区域QC

 

血液肿瘤液相基因芯片

TargetCap® Haematological Disease Research Panel是一款用于血液肿瘤研究分析的基型panel,覆盖407个血液病相关基因,探针覆盖约2Mb区间。探针浓度已知,可独立或进一步掺入其他探针使用。

数据表现

杂交与清洗试剂盒v2 简介

试剂盒概述

伯科杂交与清洗试剂盒v2 (TargetCap® Hybridization and Wash Kit v2,下文简称Hyb&Wash Kit v2)简化了试剂组分和操作流程,同时仍保持优异的捕获性能。Hyb&Wash Kit v2包含4种缓冲液组分,仅需3步清洗,操作流程更加便捷。

性能表现介绍

Ⅰ. 基本QC表现

     使用NA12878和NA24694 gDNA标准品,采用三款不同大小的Gene Panel (650Kb、2.3Mb和42Mb) 对Hyb&Wash Kit v2 和 v1 进行比较测试。

      结果显示,在不同大小的Gene Panel中,对于杂交与清洗试剂盒的关键参数-中靶率和均一性,v2与v1试剂盒表现相当,v2试剂盒表现更好的均一性(0.2X_MD、0.5X_MD和Fold80)。

 

      Clean_ratio、Map_ratio等基本参数两款试剂盒表现一致,由于v2试剂盒对低GC目标区域覆盖更佳,其GC_rate率略低于v1。

Ⅱ. 低频变异检测

      使用肿瘤 SNV gDNA 标准品Ⅱ (GW-OGTM006) 对Hyb&Wash Kit v2的低频变异检测性能进行验证。GW-OGTM006 DNA标准品包含 EGFR、KRAS、NRAS、BRAF、PIK3CA、FGFR3、Her2、MET 等多个常见伴随诊断基因及位点,包含点突变、插入和缺失等多种变异类型。

 

      采用300 Kb Gene Panel对该标准品进行捕获,捕获数据显示,v1与v2试剂盒的基本捕获性能表现相当,v2的中靶率与均一性略优于v1。同时,v1与v2试剂盒均能对12个已知变异准确检出。