B细胞淋巴瘤不同亚型的分子病理诊断与临床意义(一)

        B细胞淋巴瘤亚型众多,它们在形态学、免疫表型、遗传学改变及临床行为上各具特征,准确鉴别对于患者的治疗决策和预后评估至关重要。随着分子病理学技术的发展,免疫组织化学(IHC)、流式细胞术、荧光原位杂交(FISH)及二代测序(NGS)等手段已广泛用于淋巴瘤的诊断与分型。本文梳理了B细胞淋巴瘤的免疫标志物、特征性遗传学异常及其他辅助分子指标,并阐述各项检测项目的临床意义。

 

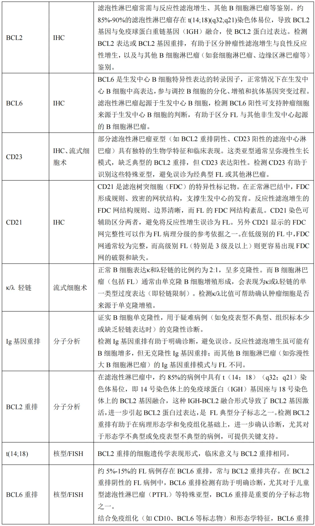
滤泡性淋巴瘤

        滤泡性淋巴瘤(FL)是一类起源于滤泡中心B细胞的非霍奇金淋巴瘤(NHL)。

        FL典型的免疫表型:CD20⁺、CD10⁺、BCL6⁺、BCL2⁺、CD23⁻/⁻、CD3⁻、CD5⁻、cyclin D1⁻;CD21、CD23 等染色能显示滤泡树突细胞网络的存在;此外,还需注意 Ki-67 或 MYC 升高的预后相关性。部分病例(特别是3B级)可能出现CD10-或BCL2-。

        分子特点:FL 的分子遗传学检测主要是 BCL2 重排,细胞遗传学或荧光原位杂交(FISH)检测BCL2基因相关断裂或融合、1p36 及 IRF4 重排可以协助诊断和鉴别诊断。

 

套细胞淋巴瘤

        套细胞淋巴瘤(mantle cell lymphoma, MCL)是一种起源于成熟B细胞的非霍奇金淋巴瘤亚类,占非霍奇金淋巴瘤(NHL)的6%~8%。

        MCL免疫表型特点:肿瘤细胞应为单克隆性成熟B淋巴细胞,典型的免疫表型为CD5、CD19、CD20阳性,CD23和CD200阴性或弱阳性,BCL2、CD43常阳性,强表达sIgM或IgD,CD10和BCL6偶有阳性。免疫组化CyclinD1核内强阳性是MCL相对特异性的免疫标志,经典型MCL常伴有SOX11阳性。

        细胞分子遗传学特点:染色体t(11;14)(q13;q32)导致CCND1基因与免疫球蛋白重链(IGH)基因易位是MCL的遗传学基础,见于95%以上的MCL患者。约5%的MCL患者可无t(11;14)5,这些患者中约55%可伴有CCND2基因重排,主要与免疫球蛋白轻链基因发生易位问。90%以上的MCL继发其他遗传学异常,包括染色体拷贝数异常和基因突变。

 

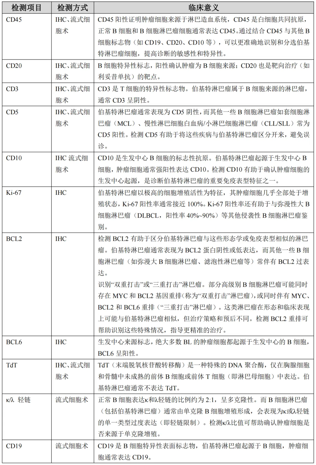
伯基特淋巴瘤

        伯基特淋巴瘤(BL)是高度侵袭性的非霍奇金淋巴瘤(NHL),常发生在结外部位或表现为急性白血病。BL恶性程度极高,细胞倍增周期很短,生长迅速,若不及时治疗,患者可在数月内死亡。病变可累及全身各组织器官,CNS是BL常继发累及的部位。确诊必须依赖活检病理、临床特点、细胞形态学、免疫表型和遗传学改变综合判断。

        BL经典免疫表型:CD19、CD20、CD10、MYC表达阳性;CD5和TdT阴性;Ki-67增殖指数高(接近100%)。

        伯科生物在国内已经建设了全流程国产化的高通量核酸合成与应用技术转化中心,建立了GMP厂房和ISO9001、ISO13485质量体系。已经为国内外数百家知名医院、科学研究机构、临床检验所开发了上千款Gene Panel(液相基因芯片),并配套完整的检测试剂,各项性能参数均与国际竞品相当或优于(详见附表1),在基因组、转录组、甲基化组及病原体的检测应用方向均有成熟的产品管线。

附表1: 产品简介

TargetCap® WES Onco Panel

        在肿瘤临床研究与转化的检测应用中,WES(全外显子组测序)通过捕获和测序基因组中所有蛋白质编码区域(约占总基因组的1-2%),高效识别肿瘤样本中的体细胞突变、拷贝数变异及关键驱动基因。它与正常对照样本比较,能够精准筛选出与肿瘤发生、进展及耐药性相关的功能性变异,为揭示不同癌种的基因突变谱、发现潜在治疗靶点以及评估遗传易感性提供核心数据支撑。因此,WES是肿瘤基因组学研究和临床转化应用中的基础工具。

 

        伯科设计的TargetCap® WES Onco Panel目标区域和捕获区域大小分别约为40 Mb和50M+,覆盖基因数量超20000个,其中数百个肿瘤重要相关基因编码区进一步得到覆盖增强,还包含34个融合基因的非编码区(融合基因),能够准确检出SNV、InDel等多种突变类型,实现肿瘤基因组变异的全面解析。

性能表现

        采用肿瘤gDNA和血液gDNA样本,使用伯科TargetCap® WES Onco Panel进行杂交捕获,在捕获性能方面,伯科TargetCap® WES Onco Panel表现优异,整体Panel测序深度为500x时,肿瘤相关基因测序深度达到778x,0.2 × Mean占比均在99%左右,Fold 80为1.5-1.6之间。

  • 整体区域QC

  • Onco区域QC

 

血液肿瘤液相基因芯片

TargetCap® Haematological Disease Research Panel是一款用于血液肿瘤研究分析的基型panel,覆盖407个血液病相关基因,探针覆盖约2Mb区间。探针浓度已知,可独立或进一步掺入其他探针使用。

数据表现

杂交与清洗试剂盒v2 简介

试剂盒概述

伯科杂交与清洗试剂盒v2 (TargetCap® Hybridization and Wash Kit v2,下文简称Hyb&Wash Kit v2)简化了试剂组分和操作流程,同时仍保持优异的捕获性能。Hyb&Wash Kit v2包含4种缓冲液组分,仅需3步清洗,操作流程更加便捷。

性能表现介绍

Ⅰ. 基本QC表现

     使用NA12878和NA24694 gDNA标准品,采用三款不同大小的Gene Panel (650Kb、2.3Mb和42Mb) 对Hyb&Wash Kit v2 和 v1 进行比较测试。

      结果显示,在不同大小的Gene Panel中,对于杂交与清洗试剂盒的关键参数-中靶率和均一性,v2与v1试剂盒表现相当,v2试剂盒表现更好的均一性(0.2X_MD、0.5X_MD和Fold80)。

 

      Clean_ratio、Map_ratio等基本参数两款试剂盒表现一致,由于v2试剂盒对低GC目标区域覆盖更佳,其GC_rate率略低于v1。

Ⅱ. 低频变异检测

      使用肿瘤 SNV gDNA 标准品Ⅱ (GW-OGTM006) 对Hyb&Wash Kit v2的低频变异检测性能进行验证。GW-OGTM006 DNA标准品包含 EGFR、KRAS、NRAS、BRAF、PIK3CA、FGFR3、Her2、MET 等多个常见伴随诊断基因及位点,包含点突变、插入和缺失等多种变异类型。

 

      采用300 Kb Gene Panel对该标准品进行捕获,捕获数据显示,v1与v2试剂盒的基本捕获性能表现相当,v2的中靶率与均一性略优于v1。同时,v1与v2试剂盒均能对12个已知变异准确检出。